优质问答
我的位置:首页 > 优质咨询 > 拆迁安置 > 拆迁安置房没有房产证怎么交易

拆迁安置房没有房产证怎么交易

2026.03.22拆迁安置5人浏览

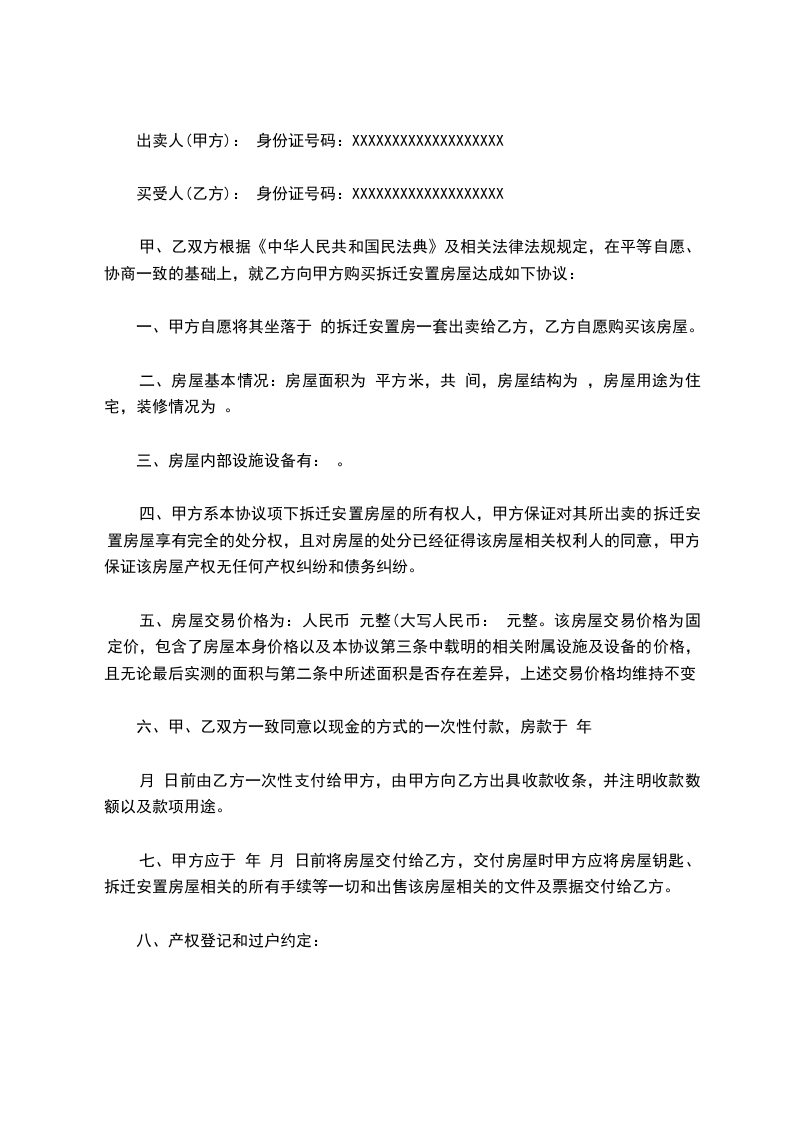
拆迁安置房若没有房产证,交易存在诸多风险且操作较为复杂。首先,此类房屋交易不受法律完全保护,因未取得房产证,无法进行合法产权变更登记。其次,在交易时需谨慎考虑,签订详细的买卖合同明确各方权利义务,包括房屋基本情况、交易价格、付款方式、交付时间等,尽量降低风险。再者,要核实房屋产权情况,了解是否存在其他纠纷或限制交易因素。同时,考虑到未来政策变化及可能产生的问题,如房屋可能因政策原因无法办理房产证或面临再次拆迁等不确定因素。总之,没有房产证的拆迁安置房交易需谨慎权衡利弊,充分了解风险后再做决定。若决定交易,务必通过正规、规范的合同保障自身权益,并密切关注后续可能出现的各种情况,及时采取应对措施,以避免可能遭受的经济损失或法律纠纷。

以上是律师的法律建议,如有疑问,欢迎进一步咨询。

  • 农村房子被拆后,宅基地的补偿方式如下: 其一,重新分配宅基地。若因公共利益需要或村庄规划调整导致房屋被拆,村集体通常会为村民重新分配宅基地,让其在新址上重新建房。 其二,货币补偿。按照当地规定的宅基地... 查看更多
  • 拆迁房补偿款的归属需依具体情形判定。若拆迁房屋为私房,产权人明确,补偿款应归产权人所有。若房屋为公房,承租人长期居住且对房屋进行过较大修缮等,可能会获得部分补偿款。若房屋存在共有产权情况,补偿款应按各... 查看更多
  • 拆迁安置拿到拆迁款的时间并无固定标准,受多种因素影响。通常情况下,若拆迁程序进展顺利,相关部门审核资料及时且拆迁补偿协议已明确约定支付时间,可能在几个月内拿到拆迁款。比如,在完成房屋评估、签订协议等流... 查看更多
  • 拆迁房不办房产证会带来诸多不利影响。 从权益保障角度看,没有房产证,房屋的产权无法得到有效确认,难以对抗第三人,房屋权益存在极大风险。比如房屋可能因产权不明引发纠纷,甚至被他人恶意侵占。 在交易方面,... 查看更多
  • 拆迁安置房若没有房产证,交易存在诸多风险且操作较为复杂。首先,此类房屋交易不受法律完全保护,因未取得房产证,无法进行合法产权变更登记。其次,在交易时需谨慎考虑,签订详细的买卖合同明确各方权利义务,包括... 查看更多
  • 没有房产证的房子拆迁赔偿问题较为复杂。首先,要确定房屋的合法性。若该房屋是依法建造,虽未取得房产证,但符合相关建房审批手续等,可能被认定为合法建筑,可获得相应赔偿。 对于合法但无房产证的房屋,赔偿方式... 查看更多
  • 图文咨询
    27W+专业律师,超30亿人次使用
    立即咨询
  • 电话咨询
    一个电话,解决法律问题
    立即咨询
  • 商城服务
    专业律师拟定,合理规避法律风险
    进入商城