优质问答
我的位置:首页 > 优质咨询 > 拆迁安置 > 单位公房拆迁怎么赔偿

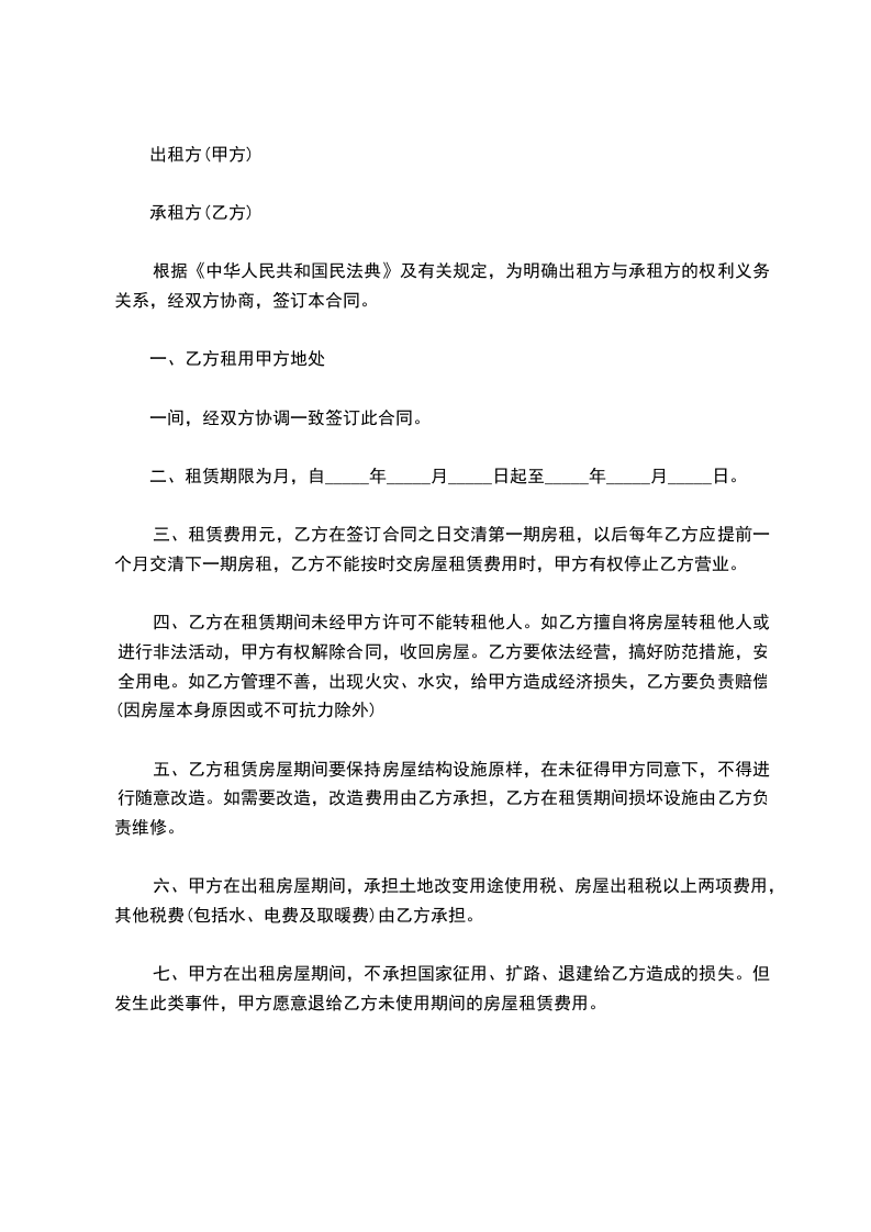
单位公房拆迁怎么赔偿

2025.12.24拆迁安置5人浏览

单位公房拆迁赔偿主要涉及以下方面:
1. 拆迁补偿方式:
货币补偿:根据房屋评估价值等给予一定金额补偿。评估会综合考虑房屋面积、结构、地段等因素。
产权调换:提供与原公房价值相当的安置房。被拆迁人可选择合适的安置地点和房屋户型。
2. 补偿项目:
房屋价值补偿:对被拆迁公房按照市场评估价进行补偿。
搬迁补助费:用于补偿因拆迁导致的搬迁费用如搬运家具、设备等的费用。
临时安置补助费:若被拆迁人需要临时过渡安置会给予一定期限的临时安置补助以保障其居住需求。
3. 补偿对象:
一般来说合法的公房承租人是补偿对象。承租人应持有有效的公房租赁凭证。
4. 特殊情况处理:
如果公房存在多人居住且有争议需先确定合法的居住权益人。
若单位对公房有特殊规定或处理意见需按照相关规定执行同时也要保障承租人的合法权益。
5. 补偿流程:
拆迁方会进行房屋调查登记等工作确定补偿方案。
与承租人协商补偿事宜签订补偿协议。
按照协议约定支付补偿款或交付安置房等。

以上是律师的法律建议,如有疑问,欢迎进一步咨询。

  • 1. 一般情况下政府拆迁和开发商拆迁的补偿标准并无绝对的谁多谁少之分。 政府拆迁通常是基于公共利益的需要比如修建公共基础设施等。其补偿标准会依据相关法律法规和政策制定一般会保障被拆迁人的基本居住权益... 查看更多
  • 1. 拆迁赔偿款的发放时间并无统一固定标准会因多种因素而有所不同。 2. 正常情况下拆迁方与被拆迁人签订补偿协议后若相关手续齐全、资金到位可能在几个月内发放赔偿款。比如在一些简单且流程顺利的项目中3至... 查看更多
  • 企业拆迁补偿主要包含以下几方面: 1. 土地补偿:依据土地性质及使用情况按照当地土地市场价值评估确定。比如出让土地会根据剩余使用年限等因素计价。 2. 房屋建筑物补偿:对企业自有或租赁的厂房、办公用房... 查看更多
  • 1. 习水拆迁补偿标准通常涵盖多个方面: 房屋价值补偿:一般通过评估机构对被拆迁房屋进行评估按照房屋的市场价值给予补偿。评估会考虑房屋的结构、面积、装修等因素。 土地补偿:如果房屋所占土地是国有土... 查看更多
  • 国家征收农民土地的补偿标准不是固定统一为多少钱一亩。 1. 土地补偿费:一般为该耕地被征收前三年平均年产值的六至十倍。 2. 安置补助费:按照需要安置的农业人口数计算。需要安置的农业人口数按照被征收的... 查看更多
  • 农村房屋拆迁纠纷可按以下方式处理: 1. 协商解决:拆迁方与被拆迁方直接就补偿方式、补偿金额、安置用房面积和安置地点、搬迁期限、搬迁过渡方式和过渡期限等事项进行协商达成一致协议。这是最省时省力的方式。... 查看更多
  • 图文咨询
    27W+专业律师,超30亿人次使用
    立即咨询
  • 电话咨询
    一个电话,解决法律问题
    立即咨询
  • 商城服务
    专业律师拟定,合理规避法律风险
    进入商城